注 1:散热表现与散热片尺寸、PCB 厚度与层数息息相关。实际应用条件下的热阻值会与测试值存在一定差异,使用者可选择适当的封装与 PCB 布局,以达到理想的散热表现。




注 2:电流负温度补偿起始点为芯片内部设定温度 150°C。
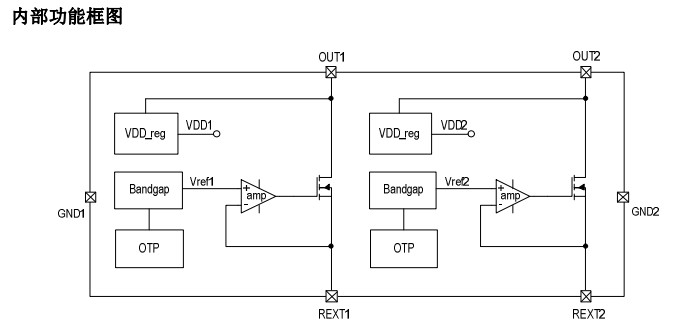
高压线性恒流芯片SM2082EK 是一款双通道 LED 线性恒流控制芯片,SM2082K这款芯片使用本司专利的恒流设定和控制技术,电流可以由外接 Rext 电阻设置为5mA~60mA,SM2082EK有较好的恒流性能。除此之外,高压线性芯片SM2082EK系统结构简单,外围元件极少,设计方案使用的时候成本低。
图5 是 SM2082EK 交流电源应用方案电路图,LED 灯可采用串联、并联或者串、并结合连接方式; C1 是电解电容,用于降低 Vin 电压纹波;Rext 电阻用于设置 LED 灯工作电流。
当 LED 灯具内部温度过高,会引起 LED 灯出现严重的光衰,降低 LED 使用寿命。芯片SM2082EK 集成了温度补偿功能,当芯片内部达到 150oC 过温点时,芯片将会自动减小输出电流,以降低灯具内部温度。
当高压线性恒流芯片SM2082EK 交流电源应用方案电路图,LED 灯可采用串联、并联或者串、并结合连接方式; C1 是电解电容,用于降低 Vin 电压纹波;Rext 电阻用于设置 高压线性恒流芯片 SM2082EK内LED 灯工作电流。
高压线性恒流芯片SM2082EK主要功能特性:
本司专利的恒流控制技术
OUT 端口输出电流外置可调,范围 5mA~60mA
芯片间输出电流偏差<±4%
输入电压:120Vac/220Vac
支持可控硅调光应用电路
具有过温调节功能
芯片可与 LED 共用 PCB 板
线路简单、成本低廉
封装形式:ESOP8
据 LED 灯工作电流选择并联芯片数量,图中 Rext1~Rext(n+1)的电阻值电阻值建议设置相同,以确保每个通道的平均电流均匀分布。
(1)IC 衬底部分进行铺铜处理,进行散热,增加可靠性,铺铜如上图所示,建议衬底焊盘大小为 2.5mm*1.8mm。
(2)IC 衬底焊盘漏铜距离 OUT 端口需保证 0.8mm 以上的间距。
高压线性恒流芯片SM2082EK应用领域:
灯丝灯
LED 球泡灯,筒灯等
其它 LED 照明应用
有需要联系订购的朋友请联系钲铭科电子4000336518,提供方案技术支持,免费拿样
详细可联系13802567304 林先生
钲铭科电子高压线性恒流芯片行业专家,高压测光源灯条高压线性方案,高压漫反射灯条方案,高压洗墙灯方案,LED电源芯片12年专注研发电子芯片产品---http://rkzffkl.com
东方彩Copyright © 2017-2021 深圳市钲铭科电子有限公司 版权所有
QQ:41290014 电话:86 0755 2759 3052 E-mail:sale@linkage.cn